Аксиалните двигатели (Axial flux) все още са новоизлюпена технология, но те бързо се превръщат в избор за някои високопроизводителни хибридни системи. Благодарение на минималното си тегло, компактния дизайн и впечатляващите изходни мощности, компании като Ferrari и Lamborghini вече са ги интегрирали в някои от най-новите си пътни автомобили.

Porsche явно е следващият производител, който ще залага на тази технология. Според патент, подаден в Световната организация за интелектуална собственост (WIPO), компанията разработва хибриден силов агрегат, който съчетава по-малки, по-леки аксиални мотори на компанията Yasa с двигател с вътрешно горене.
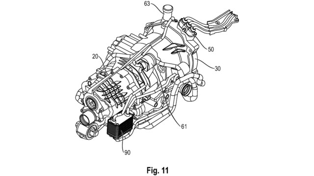
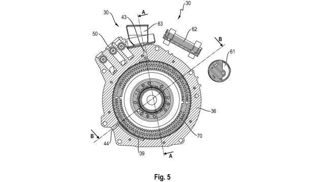
Концепцията изглежда доста проста. Вместо да монтира сравнително обемист радиален конвенционален мотор в корпуса на скоростната кутия на PDK - както Porsche в момента прави с 911 Carrera GTS, тънкият, дисков аксиален поток ще стои между двигателя и трансмисията, позициониран в рамките на двумасовия маховик.

Електрическият мотор и двигателят с вътрешно горене ще работят заедно чрез скоростна кутия с двоен съединител. Благодарение на ултра тънкия дизайн на мотора – 7,8 см, той няма да добави голяма дължина към цялостното задвижване. Това означава, че двигателят и електронният мотор трябва да останат зад водача без никакъв значителен компромис.
В патента се уточнява, че системата ще побере или средно монтиран, или монтиран в задната част двигател. Двигателят ще трябва да бъде монтиран надлъжно, съчетан с напречна трансмисия с двоен съединител. Няма индикации дали тази настройка може да работи с ръчна скоростна кутия.

Посочва се още, че конфигурацията генерира по-малко топлина. Когато е съчетан с пропусклива камера, както е описано в патента, както електрическият мотор, така и двигателят с вътрешно горене трябва да получат достатъчно охлаждане.
Големият въпрос е: Колко енергия всъщност може да произведе тази хибридна система? Компактните двигатели на Yasa правят много въртящ момент; компанията може да се похвали с над 470 конски сили и 800 Нм въртящ момент в своите най-мощни настройки. Хибридният Ferrari SF90 използва три мотора Yasa за комбинирани 217 к.с., докато двата мотора в Lamborghini Revuelto генерират малко под 296 к.с. И двете системи обаче са съчетани с мощни двигатели V8 и V12, като всеки автомобил прави малко над 1000 к.с.

Ако Porsche използва тази технология в бъдещ автомобил, резултатите могат да бъдат странни. Сегашният електродвигател в 911 Carrera GTS произвежда приблизително 54 к.с. и 150 Нм въртящ момент самостоятелно, което се равнява на обща системна мощност от 532 к.с. и 609 Нм, когато се сдвои с 6-цилиндров боксер.
Ако Porsche сдвои новия аксиален двигател с версия на своя 3,6-литров двигател с турбокомпресор, което изглежда вероятно, комбинираната мощност може потенциално да надхвърли 800 или 900 конски сили, в зависимост от приложението.


0